
Điện công nghiệp
Thiết kế chế tạo máy ép thủy lực dùng PLC HMI
Thiết kế và chế tạo máy ép thủy lực điều khiển bằng PLC và HMI là một dự án kết hợp giữa cơ khí thủy

Thiết kế và chế tạo máy ép thủy lực điều khiển bằng PLC và HMI là một dự án kết hợp giữa cơ khí thủy

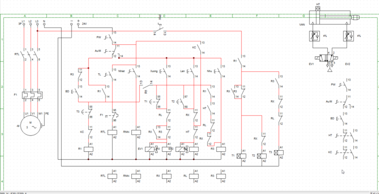
Hệ thống điều khiển máy ép thủy lực (hoặc khí nén) sử dụng kết hợp giữa các công tắc hành trình và rơ-le thời gian (Timer) để điều khiển chu trình tự động. Dưới đây là phân tích chi tiết về sơ đồ này: 1. Các thành phần chính trong mạch M (Motor): Động cơ chính, được bảo vệ bởi rơ-le nhiệt (F1) và khởi động từ (RTL).