Chào bạn, UCC27324 là một IC điều khiển cổng (MOSFET Driver) kép, tốc độ cao rất phổ biến trong các mạch nguồn xung (SMPS) và điều khiển động cơ.

Dưới đây là chi tiết về cấu tạo và nguyên lý hoạt động của dòng IC này:
1. Cấu tạo của UCC27324
UCC27324 chứa hai kênh điều khiển độc lập bên trong một chip duy nhất. Mỗi kênh có khả năng cung cấp dòng điện cực đỉnh (peak current) lên đến 4A.
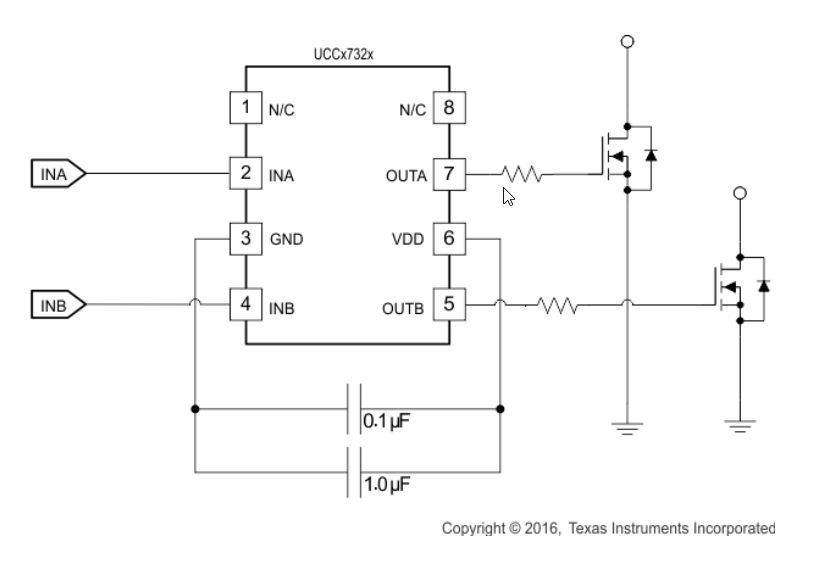
Sơ đồ khối và các chân chức năng:
IC thường có 8 chân (DIP-8 hoặc SOIC-8) với cấu tạo cơ bản như sau:
-
Chân 2 & 4 (INA, INB): Đầu vào tín hiệu logic.
-
Chân 7 & 5 (OUTA, OUTB): Đầu ra công suất để kích cực G của MOSFET/IGBT.
-
Chân 6 (VDD): Chân cấp nguồn (thường từ 4V đến 15V).
-
Chân 3 (GND): Chân tiếp địa chung.
-
Chân 1 & 8 (ENA, ENB): Chân cho phép (Enable). Khi ở mức cao, kênh hoạt động; khi ở mức thấp, đầu ra bị khóa.
Cấu trúc tầng đầu ra (Output Stage):
Điểm đặc biệt của UCC27324 là sử dụng cấu trúc TrueDrive™. Thay vì chỉ dùng transistor Bipolar hoặc MOSFET thông thường, nó kết hợp cả hai (Bipolar và MOSFET song song):
-
Transistor Bipolar: Cung cấp dòng điện lớn ở giai đoạn chuyển mạch cực nhanh (vùng điện áp thấp).
-
MOSFET: Giúp kéo điện áp đầu ra sát mức nguồn (Rail-to-rail), giảm tổn hao điện áp.
2. Nguyên lý hoạt động
Nguyên lý cốt lõi của UCC27324 là khuyếch đại dòng điện và cách ly điện mức logic.
Quá trình chuyển mạch:
-
Nhận tín hiệu: Khi chân đầu vào (ví dụ INA) nhận tín hiệu mức cao ($H > 2V$), mạch logic bên trong sẽ kiểm tra trạng thái chân Enable (ENA).
-
Kích dẫn (Turn-on): Nếu ENA đang ở mức cao, tầng đệm công suất sẽ mở. Dòng điện 4A từ VDD sẽ được “bơm” cực nhanh vào chân OUTA để nạp điện cho tụ ký sinh $C_{gs}$ của MOSFET công suất bên ngoài.
-
Khóa (Turn-off): Khi INA xuống mức thấp ($L < 0.8V$), tầng đầu ra sẽ kết nối chân OUTA xuống GND, nhanh chóng xả hết điện tích từ cực G của MOSFET ra ngoài, giúp MOSFET đóng lại tức thì.
Đặc điểm kỹ thuật quan trọng:
-
Tốc độ: Thời gian tăng (Rise time) và giảm (Fall time) cực ngắn, thường chỉ khoảng 25ns với tải 1800pF.
-
Trạng thái không đảo (Non-Inverting): UCC27324 là loại không đảo, nghĩa là đầu vào cao thì đầu ra cao. (Dòng UCC27323 là dòng đảo, UCC27325 là một kênh đảo một kênh không đảo).
3. Tại sao cần dùng UCC27324 thay vì kích trực tiếp từ Vi điều khiển?
-
Dòng điện: Vi điều khiển (MCU) thường chỉ xuất được dòng vài chục mA, không đủ để nạp/xả tụ cổng của MOSFET công suất lớn trong thời gian ngắn (gây nóng và cháy MOSFET). UCC27324 cung cấp tới 4A.
-
Bảo vệ: Nó đóng vai trò như một “vùng đệm”, ngăn nhiễu từ mạch công suất quay ngược lại làm hỏng vi điều khiển.
-
Hiệu suất: Giảm thời gian MOSFET nằm trong vùng tuyến tính, từ đó giảm đáng kể tổn hao nhiệt.
Ứng dụng tiêu biểu:
-
Bộ chuyển đổi DC-DC.
-
Mạch Inverter (Biến tần).
-
Bộ điều khiển tốc độ động cơ PWM.












