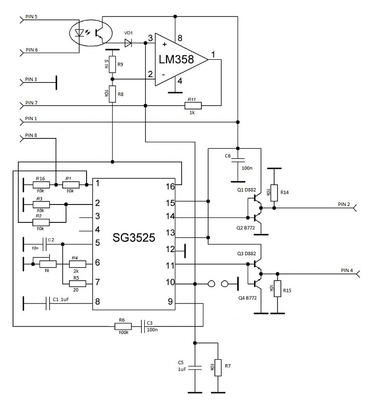
Mạch kích IC SG3525 kết hợp ic LM358 là mạch dùng để điều khiển các xung PWM (Pulse Width Modulation) trong các ứng dụng như bộ nguồn xung, inverter, hoặc mạch điều khiển động cơ. IC SG3525 là một bộ điều khiển PWM phổ biến với các tính năng ổn định và dễ sử dụng.
Cấu tạo cơ bản của mạch kích IC SG3525:
- Nguồn cấp (Vcc):
- Điện áp cấp cho SG3525 thường là 8V – 35V.
- Sử dụng tụ lọc để ổn định điện áp.
- Tạo dao động (Oscillator):
- SG3525 có các chân RT và CT để thiết lập tần số dao động.
- RT: Điện trở (khoảng vài kΩ).
- CT: Tụ điện (thường từ vài nF đến vài µF).
- Công thức tính tần số: f=1/CT×(RT+3×RDIS)
Trong đó, RDISR là điện trở xả.
- SG3525 có các chân RT và CT để thiết lập tần số dao động.
- Điều chỉnh chu kỳ làm việc (Duty Cycle):
- Thông qua chân COMP (Comparator), điều chỉnh mức độ PWM từ 0% đến 100%.
- Kích các transistor hoặc MOSFET:
- Chân OUTA và OUTB sẽ cung cấp tín hiệu PWM.
- Thường cần thêm tầng đệm với transistor hoặc driver (như IR2110) để tăng cường dòng điều khiển.
- Bảo vệ:
- Chân SHUTDOWN (SD) để ngắt mạch khi xảy ra sự cố.
- Chân ISENSE để bảo vệ quá dòng.
Sơ đồ cơ bản:
Mạch SG3525 thường gồm:
- Nguồn cấp: Tụ lọc và diode chỉnh lưu.
- Dao động: RT, CT để thiết lập tần số.
- PWM Out: Kết nối với tầng công suất.
- Bảo vệ: Sử dụng cảm biến dòng hoặc điện áp.
Ứng dụng:
- Bộ nguồn xung (SMPS).
- Inverter (biến đổi DC sang AC).
- Mạch điều khiển động cơ.
- Điều khiển nhiệt độ và đèn LED.
Nếu bạn cần thiết kế cụ thể hoặc hỗ trợ vẽ sơ đồ, hãy cung cấp thêm thông tin!














