Hướng dẫn đấu nối bo kích sin cầu H EGS002
Bảng thông số kỹ thuật chung
- Dải điện áp đầu vào: +15V – +20V DC và +5V
- Dải điện áp đầu ra: 110V hoặc 220V AC (tùy thuộc vào biến áp sử dụng)
- Tần số đầu ra: 50Hz hoặc 60Hz (tùy thuộc vào cấu hình của chip)
- Công suất đầu ra tối đa: khoảng 300W
- Tần số PWM: 16kHz
- Bảo vệ quá dòng: Có
- Bảo vệ quá áp: Có
- Bảo vệ quá nhiệt: Có
- Mức tiêu thụ điện năng ở chế độ chờ: dưới 1W
EGS002 được thiết kế để hoạt động với biến áp có điểm giữa và có thể tạo ra dạng sóng sin thuần túy bằng cách kết hợp các kỹ thuật điều chế PWM và SPWM.
Sản phẩm này có mức tiêu thụ điện năng ở chế độ chờ thấp, hiệu suất cao và các tính năng bảo vệ toàn diện, phù hợp cho các ứng dụng năng lượng tái tạo quy mô nhỏ.
Xin lưu ý rằng các thông số kỹ thuật này chỉ mang tính chất chung và có thể thay đổi tùy thuộc vào cách triển khai cụ thể của bo mạch biến tần EGS002.
Tốt nhất là nên tham khảo bảng dữ liệu hoặc thông số kỹ thuật do nhà cung cấp hoặc nhà sản xuất cung cấp cho loại bo mạch cụ thể mà bạn đang sử dụng.


Sơ đồ mạch cho MOSFET ngoài



Cách kết nối
Việc kết nối bo mạch EGS002 với các MOSFET bên ngoài là khả thi, tuy nhiên cần một vài cải tiến đối với bo mạch và kiến thức tốt về thiết kế mạch.
Dưới đây là các phương pháp được khuyến nghị để kết nối bo mạch EGS002 với các MOSFET bên ngoài:
Hãy loại bỏ các MOSFET hiện có trên bo mạch EGS002.
Việc này đòi hỏi phải tháo các MOSFET ra khỏi bo mạch và loại bỏ bất kỳ linh kiện liên quan nào (ví dụ như điện trở cổng và điốt).
Hãy chọn các MOSFET ngoại vi mà bạn muốn sử dụng.
Hãy đảm bảo các thiết bị này đáp ứng được thông số điện áp và dòng điện phù hợp với ứng dụng của bạn.
Kết nối cực cổng của mỗi MOSFET ngoài với tín hiệu điều khiển cổng tương ứng trên bo mạch EGS002.
Các tín hiệu điều khiển cổng thường được ký hiệu là “G” trên bo mạch.
Nối cực thoát (drain) của mỗi MOSFET ngoài với cực dương đầu ra của biến áp có điểm giữa.
Đầu ra dương của biến áp thường được nối với cực dương của tụ điện đầu ra.
Nối cực nguồn của mỗi MOSFET ngoài với cực âm đầu ra của biến áp có điểm giữa.
Cực âm của biến áp thường được nối với cực âm của tụ điện đầu ra.
Hãy lắp đặt bất kỳ thành phần cần thiết nào vào mạch, ví dụ như điện trở cổng và điốt, để đảm bảo MOSFET hoạt động chính xác.
Tùy chỉnh các chân jumper điều khiển trên bo mạch EGS002 cho phép hoạt động của MOSFET bên ngoài.
Điều này có thể đòi hỏi phải điều chỉnh cài đặt jumper cho các chân “EGS002/04” và “EGS002/05” trên bo mạch, cùng với việc thiết lập jumper “EGS002/01” thành “ext”.
Điều quan trọng cần nhớ là việc thay đổi bo mạch EGS002 theo cách này có thể phức tạp và đòi hỏi kiến thức sâu rộng về thiết kế mạch.
Nếu bạn không am hiểu về điện tử hoặc thiết kế biến tần, tốt nhất nên tham khảo ý kiến người có kinh nghiệm hoặc sử dụng bo mạch biến tần đã được lắp ráp sẵn có chứa các MOSFET bên ngoài.
Đèn báo cảnh báo LED
Bo mạch điều khiển EGS002 được trang bị tính năng cảnh báo bằng đèn LED giúp người dùng nhận biết các sự cố tiềm ẩn dựa trên các mẫu sau:
- Chế độ hoạt động bình thường : Đèn LED luôn sáng liên tục.
- Tình trạng quá dòng: Đèn LED nhấp nháy hai lần, sau đó tắt trong khoảng thời gian 2 giây, lặp lại theo chu kỳ.
- Tình huống quá áp : Đèn LED nhấp nháy ba lần, sau đó tắt trong 2 giây, rồi lặp lại chu kỳ này.
- Sự cố điện áp thấp: Một chuỗi bốn đèn LED nhấp nháy, tiếp theo là khoảng dừng 2 giây, và chu kỳ tiếp tục.
- Lỗi quá nhiệt: Đèn LED nhấp nháy năm lần, tạm dừng 2 giây, rồi duy trì chu kỳ này.
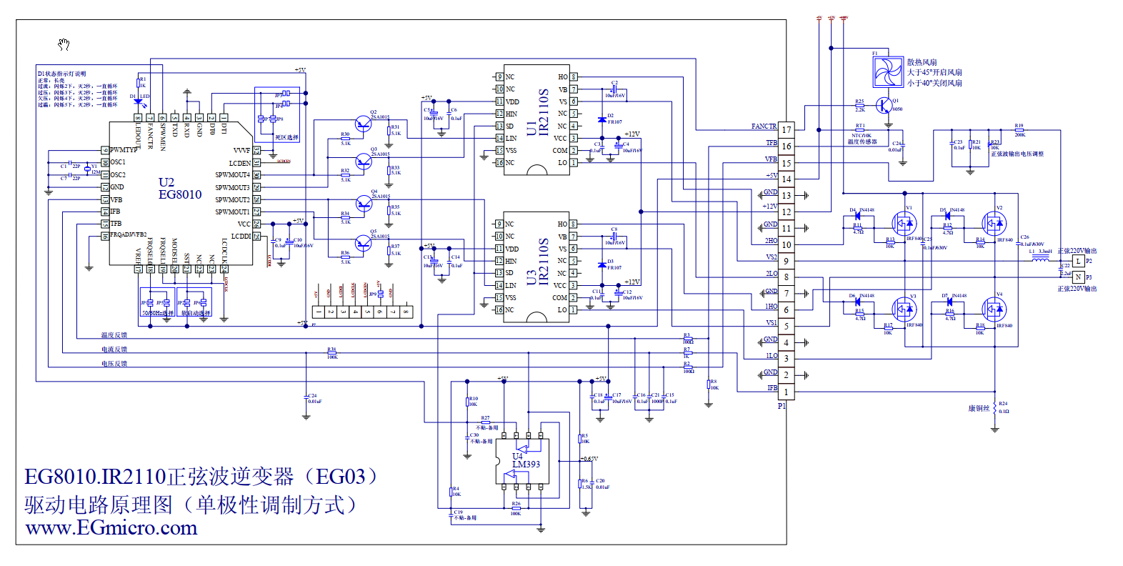
Mô tả chân cắm và chi tiết hoạt động của EGS002
| Ghim | Tên | Đầu vào/Đầu ra | Phản hồi/Mô tả dòng điện đầu ra |
|---|---|---|---|
| 1 | IFB | TÔI | Điện áp chân cắm vượt quá +0,5V sẽ kích hoạt chức năng bảo vệ quá dòng. |
| 2 | GND | GND | Đất |
| 3 | ILO | O | Đầu ra trình điều khiển cổng MOSFET phía thấp của cầu H bên phải |
| 4 | GND | GND | Đất |
| 5 | VS1 | O | Đường dẫn trở lại của trình điều khiển cổng phía cao cầu H bên phải |
| 6 | 1HO | O | Đầu ra trình điều khiển cổng MOSFET phía cao của cầu H bên phải |
| 7 | GND | GND | Đất |
| 8 | 2LO | O | Đầu ra trình điều khiển cổng MOSFET phía thấp của cầu H bên trái |
| 9 | VS2 | O | Đường dẫn trở lại của trình điều khiển cổng phía cao cầu H bên trái |
| 10 | 2HO | O | Đầu ra trình điều khiển cổng MOSFET phía cao của cầu H bên trái |
| 11 | GND | GND | Đất |
| 12 | +12V | +12V | Điện áp đầu vào DC +12V, có thể nằm trong khoảng 10V-15V. |
| 13 | GND | GND | Đất |
| 14 | +5V | +5V | Nguồn điện DC +5V |
| 15 | VFB | TÔI | Mạch phản hồi điện áp đầu ra AC để điều chỉnh điện áp đầu ra, yêu cầu điện áp +3V để kích hoạt. |
| 16 | TFB | TÔI | Nhiệt độ được giám sát với chức năng bảo vệ quá nhiệt ở điện áp chân +4.3V. |
| 17 | FANCTR | O | Quạt điều khiển nhiệt độ. FANCTR bật quạt (công suất cao, 1) khi nhiệt độ trên 45°C và tắt (công suất thấp, 0) khi nhiệt độ dưới 40°C. |
Sơ đồ chân kết nối màn hình LCD
| Sơ đồ chân | Tên | Đầu vào/Đầu ra | Sự miêu tả |
|---|---|---|---|
| *1 | +5V | Nguồn điện đầu vào | nguồn cấp điện LCD |
| *2 | GND | Đất | Kết nối nối đất |
| *3 | LCDDI | Đầu vào/Đầu ra | Dữ liệu nối tiếp LCD |
| *4 | LCDCLK | Đầu ra | Đồng hồ nối tiếp LCD |
| *5 | LCDEN | Đầu ra | Chọn chip LCD |
| *6 | LED+ | Nguồn điện đầu vào | Nguồn cấp điện đèn nền |
| *7 | DẪN ĐẾN- | Đất | Kết nối nối đất đèn nền_spark |
Chi tiết cài đặt Jumper
| Mã định danh | Tên | Đánh dấu | JP jumper shorted selects [setting description] |
|---|---|---|---|
| 1 | FS0 | JP1 JP5 |
Nối tắt JP1 sẽ thiết lập tần số đầu ra AC là 60Hz. Nối tắt JP5 sẽ thiết lập tần số là 50Hz. |
| 2 | SST | JP2 JP6 |
JP2 ngắn mạch cho phép khởi động mềm 3 giây, JP6 ngắn mạch vô hiệu hóa khởi động mềm. |
| 3 | DT0 | JP3 JP7 |
Ngắn mạch JP7+JP8: thời gian chết 300ns Ngắn mạch JP3+JP8: thời gian chết 500ns |
| 4 | DT1 | JP4 JP8 |
Ngắn mạch JP4+JP7: thời gian chết 1.0us Ngắn mạch JP3+JP4: thời gian chết 1.5us |
| *5 | LED+ | JP9 | JP9 ngắn: Đèn nền LCD BẬT JP9 mở: Đèn nền LCD TẮT |
Cài đặt Jumper mặc định
- Tần số đầu ra: 50Hz (JP5 ngắn mạch)
- Khởi động mềm: Đã bật (JP2 bị nối tắt)
- Thời gian chết: 300ns (JP7 và JP8 bị ngắn mạch)
Tùy chỉnh :
Các cầu nối này có thể được điều chỉnh hoặc thay đổi theo nhu cầu cụ thể của người dùng.
Ghi chú:
- Tránh nối tắt các chân jumper xung đột: Chỉ có thể nối tắt một chân jumper cho mỗi chức năng tại một thời điểm. Ví dụ, bạn không thể nối tắt cả JP1 (60Hz) và JP5 (50Hz) cùng lúc.
Hướng dẫn kiểm tra bo mạch điều khiển EGS002

Thiết lập
- Các điểm kiểm tra nối đất: Trong quá trình kiểm tra, hãy nối các chân sau với đất: IFB, VS1, VS2, VFB và TFB.
- Kết nối nguồn điện:
- Kết nối nguồn +5V DC vào chân +5V .
- Kết nối nguồn DC +12V vào chân +12V (phạm vi điện áp: 12V đến 15V).
Quy trình kiểm tra
Quan sát dạng sóng:
- Kết nối máy hiện sóng với các điểm kiểm tra TEST1 đến TEST4 để kiểm tra dạng sóng.
- TEST1 & TEST2: Phát sóng vuông tần số cơ bản
- TEST3 & TEST4: Xuất sóng điều chế đơn cực. Khi kết nối với bộ lọc RC, các điểm này sẽ xuất ra dạng sóng được hiển thị dưới dạng sóng CH2 màu đỏ.
Kiểm tra bảo vệ quá áp:
- Do chân VFB được nối đất, chức năng bảo vệ quá áp sẽ kích hoạt sau 3 giây.
- Điều này sẽ khiến các tiến trình TEST1 đến TEST4 ngừng hoạt động.
- Đèn LED sẽ nhấp nháy bốn lần, sau đó tắt trong 2 giây, và chu kỳ này sẽ lặp lại.
- Việc kết nối lại EGS002 với nguồn điện sẽ cho phép bạn quan sát dạng sóng thêm 3 giây nữa trước khi chức năng bảo vệ quá áp kích hoạt trở lại.












