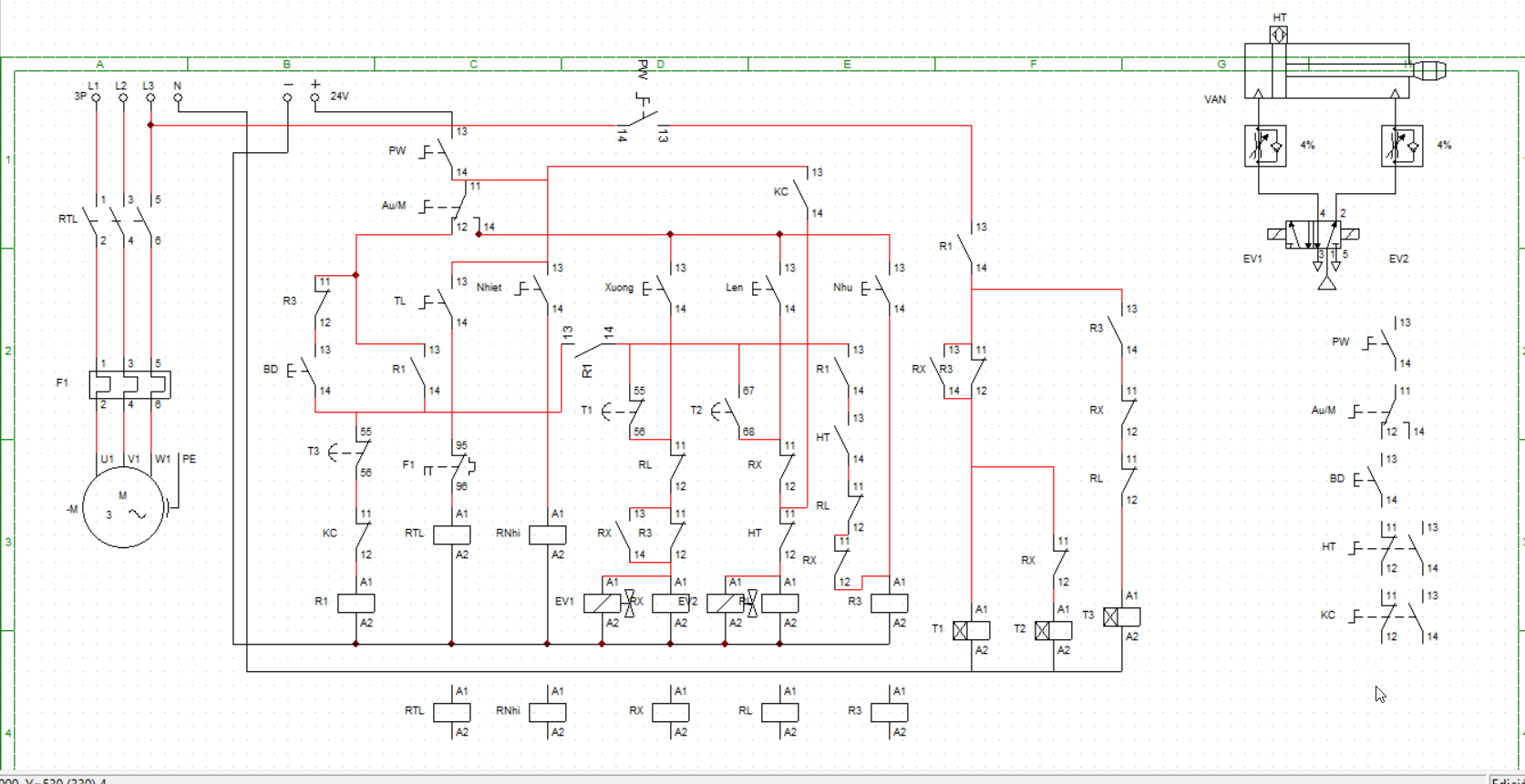
Hệ thống điều khiển máy ép thủy lực (hoặc khí nén) sử dụng kết hợp giữa các công tắc hành trình và rơ-le thời gian (Timer) để điều khiển chu trình tự động.
Dưới đây là phân tích chi tiết về sơ đồ này:
1. Các thành phần chính trong mạch
-
M (Motor): Động cơ chính, được bảo vệ bởi rơ-le nhiệt (F1) và khởi động từ (RTL).
-
Cyliner & Van: Một xi-lanh tác động kép được điều khiển bởi van điện từ 5/2 (EV1, EV2).
-
Rơ-le trung gian: RX (Xuống), RL (Lên), R3 (Duy trì/Trạng thái).
-
Timer (T1, T2, T3):
-
T1: Thời gian ép (giữ áp).
-
T2: Thời gian nghỉ hoặc trễ hành trình.
-
T3: Thời gian chu kỳ.
-
-
Nút nhấn/Công tắc:
-
BD (Bắt đầu): Nút Start.
-
Xuống/Lên/Nhu: Các nút điều khiển thủ công (Manual).
-
Au/M: Công tắc chuyển chế độ Tự động (Auto) / Tay (Manual).
-
HT (Hành trình): Công tắc giới hạn vị trí của xi-lanh.
-
2. Nguyên lý hoạt động (Chế độ Tự động)
Khi gạt công tắc sang Au và nhấn BD (Bắt đầu):
Bước 1: Hành trình đi xuống (Ép)
-
Cuộn dây RX có điện, đóng tiếp điểm cấp điện cho van điện từ EV1.
-
Xi-lanh đi xuống thực hiện quá trình ép.
Bước 2: Giữ áp và Tính thời gian (Timer T1)
-
Khi xi-lanh chạm công tắc hành trình hoặc đạt áp suất định mức (tùy chỉnh), rơ-le thời gian T1 bắt đầu đếm. Đây là khoảng thời gian duy trì lực ép lên phôi.
Bước 3: Hành trình đi lên (Lùi về)
-
Sau khi T1 đếm xong, tiếp điểm T1 ngắt mạch RX và cấp điện cho cuộn RL.
-
Cuộn RL kích hoạt van điện từ EV2, điều khiển xi-lanh đi lên (thu hồi).
Bước 4: Kết thúc chu trình hoặc Lặp lại (Timer T2/T3)
-
Khi xi-lanh về hết vị trí (chạm công tắc hành trình trên HT), mạch sẽ dừng hoặc đợi T2 đếm ngược để bắt đầu một chu kỳ mới nếu mạch được thiết kế lặp lại liên tục.
3. Các tính năng bảo vệ và an toàn
-
Khóa chéo: Các tiếp điểm thường đóng của RX và RL được mắc chéo nhau để đảm bảo EV1 và EV2 không bao giờ có điện cùng lúc (tránh xung đột van).
-
Dừng khẩn cấp: Nhiệt (F1) và nút PW (nguồn) cho phép ngắt toàn bộ hệ thống khi có sự cố quá tải hoặc cần dừng máy ngay lập tức.
-
Chế độ Manual (Tay): Cho phép kỹ thuật viên điều khiển xi-lanh lên/xuống từng bước để căn chỉnh khuôn thông qua các nút nhấn “Xuống”, “Len”.
Một số lưu ý khi lắp đặt/vận hành:
-
Chỉnh Timer: Cần điều chỉnh T1 phù hợp với yêu cầu kỹ thuật của sản phẩm (ép lâu hay nhanh).
-
Công tắc hành trình (HT): Cần lắp đặt chắc chắn vì đây là thiết bị phản hồi quan trọng nhất để mạch hiểu được vị trí xi-lanh.
-
Tiếp điểm Rơ-le: Vì mạch sử dụng nhiều rơ-le trung gian, hãy đảm bảo các tiếp điểm được đấu nối đúng số hiệu (11-12, 11-14…) như trong sơ đồ để tránh nhầm lẫn giữa thường đóng và thường mở.













